自転車事故は「ルール違反」が約75%! 教育の標準化が急務に… 警察庁が「新ガイドライン」公表! 幼児から高齢者まで「年代別」にやるべきコトとは
警察庁は12月11日、自転車の交通安全教育の指針となる新ガイドラインを公表しました 。自転車事故の割合が増加し、その約75%に法令違反がある現状を踏まえ 、幼児から高齢者まで「年代別」に習得すべきルールや技能を明確化しています。2026年4月に迫る「青切符」導入を見据え 、自転車利用者だけでなく、保護者やドライバーも知っておくべき重要ポイントを解説します。
「自転車はクルマの仲間」再徹底へ 警察庁が「新ガイドライン」公表!
警察庁は2025年12月11日、「自転車の交通安全教育ガイドライン」を公表しました。
自転車事故の割合が増加傾向にある中、これまで曖昧だった「誰に、いつ、何を教えるべきか」が明確化されています。
2026年4月に迫る「青切符」導入を見据え、自転車利用者が知っておくべきポイントを解説します。
クルマの安全性能向上などにより、交通事故全体の件数は減少傾向にあります。
しかし、その中で「自転車」が関わる事故の割合は増加傾向にあり、全交通事故の約23%(令和5年・6年)を占めるまでになっています。
さらに深刻なのは、自転車乗用中の死亡・重傷事故の約4分の3(75.4%)において、自転車側に何らかの法令違反が認められるという事実です。
こうした状況を受け、警察庁は2025年12月11日、自転車の交通安全教育を充実させるための指針となる「自転車の交通安全教育ガイドライン」を公表しました。
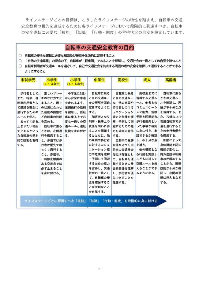
これまで自転車の乗り方指導といえば、学校や地域によってバラつきがありましたが、今回のガイドラインでは、幼児から高齢者までを7つの「ライフステージ」に分類。それぞれの心身の発達や利用実態に合わせ、習得すべき「技能」「知識」「行動・態度」が体系化されました。

■年代別でここまで違う! ライフステージごとの「習得目標」
ガイドラインの最大の特徴は、年齢や立場に応じた「段階的な教育」です。
例えば、未就学児や小学校低学年では、認知機能が未熟であるため「安全不確認」による事故が多い傾向にあります。そのため、理屈よりも「止まる・見る・確かめる」といった基本的な行動習慣を身につけることに重点が置かれています。
一方、自転車事故の死傷者数がピークに達する高校生では、自らの死傷や対歩行者事故に直結する違反(スマホながら運転など)の防止や、社会的責任の理解が求められます。
各ライフステージにおける主な教育のねらいは以下の通りです。
ーーー
●未就学児(〜6歳)
・出会い頭の事故が最も多い
・保護者同伴で、歩行者としてのルールや「止まる」習慣を身につける
●小学生(低学年)
・安全不確認による事故が多い
・左側通行や、歩道は歩行者優先であることを理解する
●小学生(高学年)
・13歳からの「車道通行原則」に向けた準備期間
・道路に潜む危険を予測・理解する能力を養う
●中学生
・通学利用が増え、事故が急増
・スマホながら運転の危険性や、加害者となる責任を学ぶ
●高校生
・自転車事故死傷者数のピーク
・ヘルメット着用率が低い(約1割)ため、着用促進が重要
・免許取得を控え、社会的責任を自覚する
●成人
・飲酒運転や電動アシスト自転車の特性を理解する
・子供の模範となる運転を実践する
●高齢者
・死亡事故が最も多い層
・加齢による身体機能の変化を自覚し、ヘルメット着用を徹底する
ーーー

■「ヘルメット」と「スマホ」が運命を分ける
今回のガイドラインで特に強調されているのが「ヘルメットの着用」と「ながらスマホの禁止」です。
令和6年中のデータでは、自転車乗用中の死者の約5割が頭部に致命傷を負っています。ヘルメット非着用者の致死率は、着用者の約1.4倍にも上るというデータが出ています。
しかし、高校生のヘルメット着用率は約12.2%(令和6年)と、中学生の43.5%に比べて極端に低いのが現状です。
髪型の崩れや見た目を気にする年頃ですが、ガイドラインでは「自らの命を守るため」に、繰り返し教育を行う必要性が説かれています。
また、中学生以降で急増するのが「携帯電話使用等」に起因する事故です。令和6年11月の法改正により、「ながらスマホ」や「酒気帯び運転」には罰則が強化されました。
自転車であっても、被害者に重傷を負わせれば、高額な賠償請求や刑事責任を問われる可能性があります。ガイドラインでは、こうした「加害者になるリスク」についても、中高生の段階からしっかりと教育することとしています。

■2026年4月「青切符」導入へ! 大人の責任も重大に
今回のガイドライン策定の背景には、制度の大きな転換点があります。それが、2026年(令和8年)4月1日から導入される「交通反則通告制度(いわゆる青切符)」です。
これまで自転車の違反は、注意で済むか、あるいは重い刑事手続き(赤切符)かの二極化していました。しかし、新制度では16歳以上の違反者に対し、自動車と同様に反則金が科されるようになります。
信号無視や一時不停止、右側通行(逆走)などが対象となる見込みで、これに向け、学校だけでなく、家庭や職場、自転車販売店など、社会全体で「正しいルール」を再確認する必要が出てきています。
クルマを運転するドライバーにとっても、自転車の動きは予測しづらいものです。自転車利用者がルールを正しく理解し、遵守することは、クルマ側の安全運転にも直結します。
「たかが自転車」という意識を捨て、免許を持つドライバーこそが、まずは「自転車も車両である」という認識を持ち、模範となる運転を心がけることが、悲惨な事故を減らす第一歩となるでしょう。
Writer: くるまのニュース編集部
【クルマをもっと身近にするWEB情報メディア】
知的好奇心を満たすクルマの気になる様々な情報を紹介。新車情報・試乗記・交通マナーやトラブル・道路事情まで魅力的なカーライフを発信していきます。クルマについて「知らなかったことを知る喜び」をくるまのニュースを通じて体験してください。










































































